Skip to content
JJYC Bara, Nepal
Home
About Us
Projects
Gallery
Partners
Downloads
Donate
Career
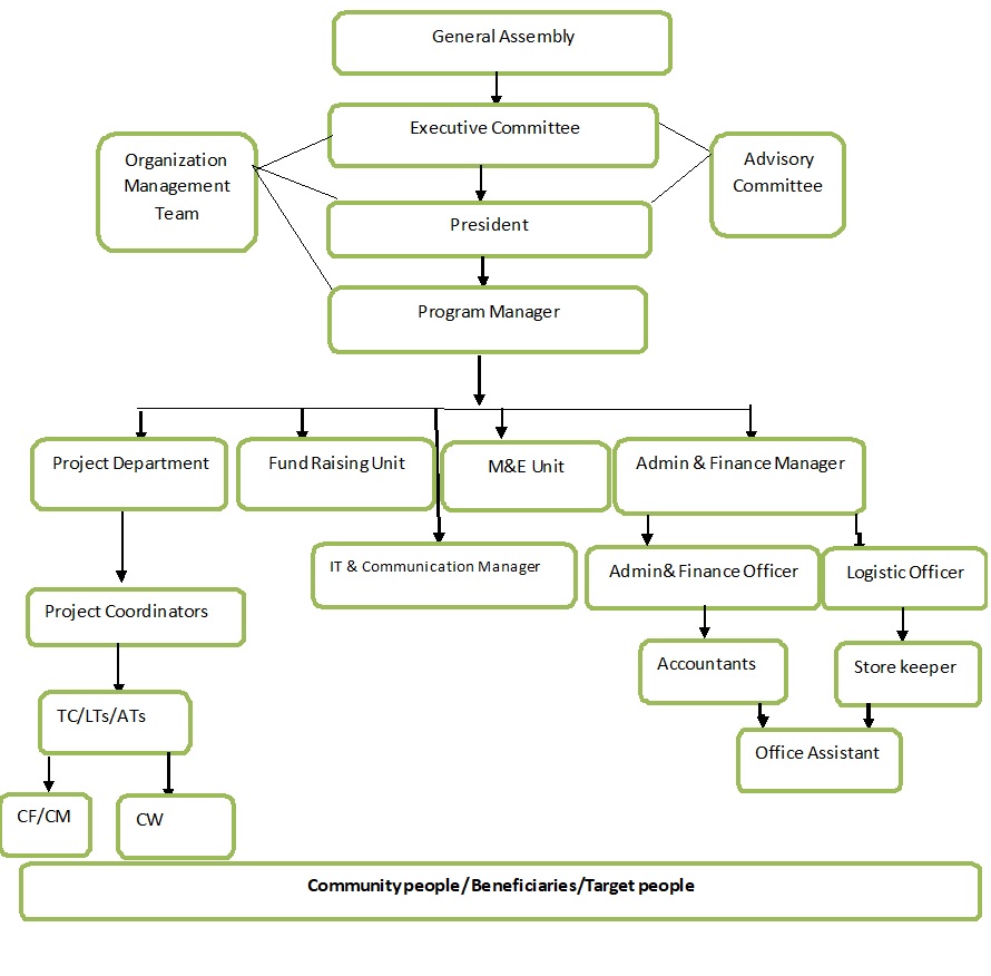
Organizational Structure
↑